5月19日,云南省教育厅公布了“云南省学校铸牢中华民族共同体意识教育系列活动——民族体育舞蹈线上教学和竞赛活动”获奖名单。伟德联同体育部共同选送的舞蹈作品《大学佤族恰恰恰》斩获民族体育舞蹈线上教学成果竞赛二等奖,论文《民族拉丁舞与云南民族音乐的互动与创作》获线上科学论文报告会论文征集三等奖,以扎实的专业实力和创新实践成果,为学院在民族文化传承与艺术教育领域再添亮色。


本次活动由云南省教育厅主办,以“铸牢中华民族共同体意识”为核心,通过民族体育舞蹈的教学展示与竞赛形式,推动各民族文化在校园中的创造性转化与创新性发展,引导师生在艺术实践中深化对多元一体民族文化的认同。活动覆盖全省本科高校、高职专科院校及中小学,旨在搭建民族文化交流平台,促进体育与艺术教育的融合,培育具有民族情怀与时代精神的高素质人才。
文化艺术学院高度重视此次竞赛,与体育教学部协同发力,精心组建参赛师生团队。在舞蹈作品《大学佤族恰恰恰》的创作中,指导教师团队等深入挖掘佤族文化元素,将佤族传统舞蹈的热情奔放与体育舞蹈的韵律美感相结合,既保留民族文化本真性,又注入现代艺术表达。排练过程中,团队围绕动作规范性、队形编排、情感传递等维度反复打磨,通过数十次模拟展演与细节调整,最终以富有张力的舞台呈现和默契的团队协作,在全省高校作品中脱颖而出。


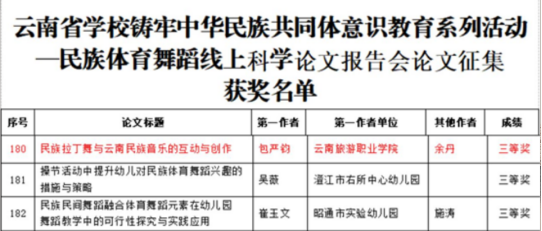
同期参赛的论文《民族拉丁舞与云南民族音乐的互动与创作》,则由包严钧、余丹等教师基于多年教学实践,深入探讨民族舞蹈与音乐的融合路径,为民族体育舞蹈的课程开发与创作实践提供了理论支撑,其研究成果获评审组认可,斩获论文征集三等奖。
此次获奖不仅是对学院教学成果的阶段性检验,更体现了“以赛促教、以赛促学”的育人成效。从舞台展演到理论研究,文化艺术学院及体育教学部以双重获奖展现了在民族文化传承中的多元探索。学院将继续以艺术为桥梁,让民族文化在校园中绽放活力,为铸牢中华民族共同体意识培育坚实的文化根基。