bevictor伟德国际1946官网
学校主页
|
设为首页
|
加入收藏
首页
bevictor伟德国际1946官网
部门简介
新闻中心
新闻动态
通知公告
成人高等学历教育
概况
通知公告C
专业介绍C
管理规定C
资料下载C
教师发展中心
普通话水平测试
概况
通知公告P
成绩查询
资料下载
师资培训
概况
通知公告S
项目介绍S
管理规定S
资料下载S
社会培训
通知公告
项目介绍
资料下载
职业技能等级认定
概况
通知公告
申报须知
资料下载
高等教育自学考试(专升本)
概况
通知公告Z
专业介绍Z
管理规定Z
资料下载Z
新闻中心
新闻动态
通知公告
通知公告
当前位置:
首页
>>
新闻中心
>>
通知公告
>> 正文
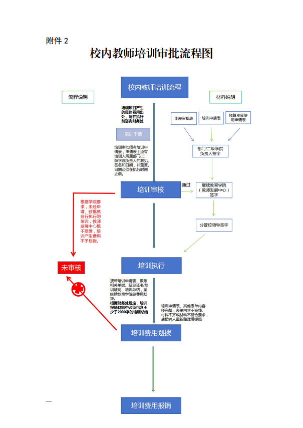
bevictor伟德国际1946官网关于规范教职工外出培训审批流程的通知
发布日期:2024-03-14 作者: 来源: 点击:
附件【
云旅院〔2024〕1号bevictor伟德国际1946官网关于规范教师外出培训审批流程的通知(3).pdf
】已下载
次
附件【
校内教师培训审批表-2024版.docx
】已下载
次
Copyright © 2021 继续教育学院 咨询热线:0871-65187555