2024年12月,由中国商业会计学会主办、广州华商学院承办、北京首冠教育科技集团提供技术支持的2024年第五届“首冠杯”全国大数据分析技能应用大赛圆满结束。
本次比赛共有来自全国28个省市自治区的400余支队伍进入决赛,赛项分中职组、高职组、本科组,每支队伍由2名指导教师及4名队员组成。
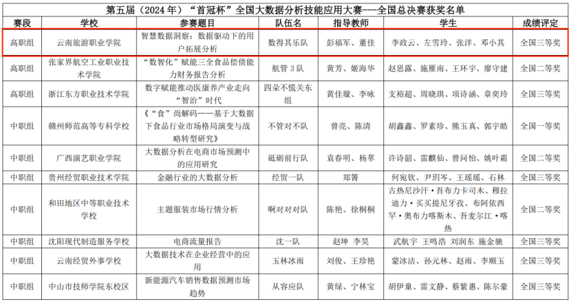
伟德共派出两支代表队参赛,分别为“数得其乐队”和“梦想加速器队”。“数得其乐队”由指导教师彭福军、董佳及大数据技术专业同学李政云、左雪玲、张洋,邓小其组成。“梦想加速器队”由指导教师孙培、王友权及大数据技术专业同学陈嘉豪、彭旸、张玉荣、史黄薇组成。
经过紧张激烈的角逐,“数得其乐队”表现优异,凭借作品《智慧数据洞察:数据驱动下的用户拓展分析》荣获“高职组全国三等奖”及“云南地区高职组省级一等奖”。“梦想加速器队”凭借作品《教育公报》荣获“云南地区高职组省级一等奖”。指导教师彭福军、董佳在比赛中表现突出,被授予“全国大数据分析与应用技术能手”荣誉称号。








本次比赛不仅提升了学生大数据分析的能力,锻炼了学生的数据导向思维,还激发了他们的创新思维和实践能力。此次获奖不仅展示了伟德信息工程学院大数据技术专业在教育领域的卓越成就,也标志着伟德在教育教学质量和创新能力方面的显著提升。今后,我们将继续鼓励学生积极参加各类专业竞赛,通过实践不断提升自我,追求卓越。