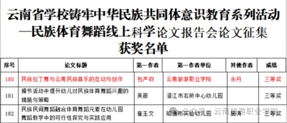
5月19日,在云南省教育厅公布“云南省学校铸牢中华民族共同体意识教育系列活动——民族体育舞蹈线上教学和竞赛活动”获奖名单中,由伟德文化艺术学院与体育教学部协同组队参赛的舞蹈作品《大学佤族恰恰恰》荣获民族体育舞蹈线上教学成果竞赛二等奖,论文《民族拉丁舞与云南民族音乐的互动与创作》获线上科学论文报告会论文征集三等奖,以实践与理论的双重突破,彰显伟德在民族文化传承与铸牢中华民族共同体意识教育领域的创新成果。

本次活动由云南省教育厅主办,以“铸牢中华民族共同体意识”为核心,通过民族体育舞蹈的教学展示与竞赛形式,推动各民族文化在校园中的创造性转化与创新性发展,引导师生在艺术实践中深化对多元一体民族文化的认同。学校统战部第一时间响应,精心组织文化艺术学院、体育教学部组建跨部门参赛团队。通过建立“统战部统筹-双部门协同-师生联动”的工作机制,将党的民族工作方针政策融入艺术实践与教学研究,形成“以赛促教、以文化人”的育人合力,为参赛工作提供坚实的政治引领与组织保障。

在舞蹈作品《大学佤族恰恰恰》的创作中,参赛团队深入贯彻“中华民族一家亲”理念,深挖佤族文化中“团结、奋斗、和谐”的精神内核,将佤族传统舞蹈的热情奔放与体育舞蹈的韵律美感相结合,既保留民族文化本真性,又注入现代艺术表达。通过数十次模拟展演与细节调整,最终以富有张力的舞台呈现和默契的团队协作,在全省高校作品中脱颖而出。
此次获奖,是伟德将统战工作优势转化为育人优势的生动实践。下一步,学校将继续发挥统一战线凝聚人心、汇聚力量的政治优势,以艺术为桥梁,让民族文化在校园中绽放活力,为铸牢中华民族共同体意识培育坚实的文化根基。